Een voorstel voor triage

Welke tachtigplussers profiteren van intensive care?

Illustratie van iemand in een ziekenhuisbed met allemaal vraagtekens eromheen
Abstract
Diederik van Dijk
Lenneke E.M. van Lelyveld-Haas
Bernard G. Fikkers
Download PDF

Behandeling op de Intensive Care (IC) is belastend en de kans op een goede afloop is bij ouderen vaak beperkt. Is het dan wel verstandig tachtigplussers op de IC op te nemen?

artikel

Naarmate patiënten ouder worden, hebben zij geleidelijk minder te winnen en meer te verliezen bij een opname op de IC.1 Een gevorderde leeftijd is een belangrijke risicofactor voor overlijden, tijdens of kort na de IC-behandeling (tabel).2 Overlevende ouderen hebben ook een hoger risico op nieuwe functionele beperkingen en achteruitgang van hun kwaliteit van leven dan jongere patiënten.3 Daarbij is een IC-behandeling belastend om te ondergaan. Veel patiënten maken episodes door van benauwdheid, pijn of delirium. Het is voor sommige ouderen daarom een schrikbeeld om op de IC te overlijden.

Toch worden in Nederland jaarlijks circa 7000 tachtigplussers opgenomen op de IC.4 Is dat verstandig? Een aanzienlijk deel van hen overlijdt en is dus alleen geschaad door de IC-opname. Daartegenover staan tachtigplussers die overleven en die tevreden zijn over hun IC-behandeling. Zelfs bij negentigplussers worden soms goede resultaten geboekt.5 Hoe nemen we dan een verstandige beslissing over IC-opname bij een oudere patiënt die plotseling kritisch ziek wordt?

Tabel
Mortaliteit van Intensive Care-patiënten in Nederland
Tabel | Mortaliteit van Intensive Care-patiënten in Nederland

Patiënten verschillen

Natuurlijk telt niet alleen de kalenderleeftijd van de patiënt. Er zijn belangrijke andere risicofactoren voor sterfte op de IC, zoals de ernst van de ziekte, het aantal comorbiditeiten en de cognitieve en functionele status. Op de IC wordt hierbij de Clinical Frailty Scale veel gebruikt, waarbij een score van 7 of hoger bij ouderen prognostisch ongunstig is (zie het uitlegkader Frailty, rechts bovenaan de pagina).6

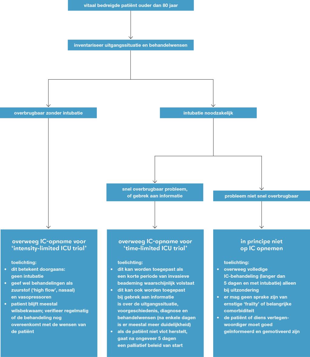
Daarnaast is de reden voor de IC-opname van groot belang voor de uitkomst. Tachtigplussers die een geplande operatie ondergaan waarvoor postoperatief IC-opname noodzakelijk is, hebben een goede kans op overleving.4 Voor vitaal bedreigde ouderen die met spoed op de IC moeten worden opgenomen, is de prognose slechter.2,4 Toch zijn ook hier grote verschillen. Soms is er een snel overbrugbaar probleem of valt de ernst van orgaanfalen mee. Dit klinkt als een open deur, maar het betekent dat patiënten die wat minder ernstig vitaal bedreigd zijn, de meeste kans hebben om van de IC te profiteren.

Ouderen verschillen ook sterk in hun wensen over IC-behandeling. Sommigen willen iedere denkbare behandeling ondergaan om het leven te verlengen, anderen stellen grenzen. Vaak is het op het acute moment echter onduidelijk wat de patiënt wil. Het helpt als er met patiënten met een hoog risico op overlijden al een gesprek is gevoerd over de voor- en nadelen van ziekenhuisopname, reanimatie en beademing (proactieve zorgplanning). Sommigen kiezen liever voor een kortere laatste fase thuis dan voor het risico dat zij op de IC overlijden.

De ene IC-behandeling is de andere niet

Of een IC-behandeling belastend is, hangt globaal af van twee factoren: de duur en de intensiteit.

Bij sommige diagnoses kan redelijkerwijs worden verwacht dat de patiënt binnen enkele dagen is hersteld. De patiënt zal dan weinig verzwakken en kan ook snel weer zelf meepraten en meebeslissen. De kans op langetermijngevolgen – zoals lichamelijke beperkingen, cognitieve achteruitgang en psychische klachten – is ook kleiner.7

Voor de intensiteit van de IC-behandeling is het meest bepalend of intubatie en invasieve beademing nodig zijn. Deze behandelingen zijn vrijwel altijd belastend. Patiënten hebben sedatie nodig, zijn niet langer wilsbekwaam en verliezen in hoog tempo spiermassa.7 Als de sedatie wordt afgebouwd, is er een grote kans op kortademigheid, machteloosheid en delirium. Als daarentegen intubatie kan worden vermeden, is de IC-behandeling aanzienlijk minder zwaar. Vrijwel alle patiënten ervaren ‘high flow nasal oxygen’-therapie als comfortabel. Ook toediening van inotrope middelen en vasopressoren zorgt ervoor dat de patiënt zich eerder beter gaat voelen dan slechter.

Triage in een acute situatie

Uit het voorgaande blijkt dat de balans tussen de voor- en nadelen van een IC-behandeling heel verschillend kan uitvallen. Dat geldt ook voor tachtigplussers. Wij zijn van mening dat er bij tachtigplussers volop ruimte moet zijn voor IC-opname zonder invasieve beademing. Dit wordt ook wel een ‘intensity-limited ICU trial’ genoemd en deze behandeling is weinig belastend (zie het uitlegkader Intensity-limited ICU trial, rechts bovenaan de pagina). Een langdurige IC-opname met invasieve beademing daarentegen moet bij tachtigplussers in beginsel worden vermeden. De kans dat de tachtigplusser wordt geschaad is groot en de kans dat het verblijf op de IC tot een goed resultaat leidt is klein. Het uitgangspunt zou moeten zijn: ‘nee, tenzij’. Deze terughoudendheid komt overeen met het recent verschenen document ‘Passende Zorg’ van de Nederlandse Vereniging voor Intensive Care en het Integraal Zorgakkoord, waarin veel aandacht is voor het afwegen van de proportionaliteit van behandelingen.8,9

Soms ontbreekt op het acute moment echter relevante informatie. Wat is de uitgangssituatie en voorgeschiedenis? Wat is de diagnose? Wat wil de patiënt zelf? Ook bij tachtigplussers is het soms beter om eerst te handelen, waarbij de patiënt mogelijk ook wordt geïntubeerd. In dat geval kan het goed zijn om een zogenoemde ‘time-limited ICU trial’ af te spreken, waarbij na enkele dagen IC-behandeling herevaluatie plaatsvindt (zie het uitlegkader Time-limited ICU trial, rechts bovenaan de pagina). Dan is er meestal meer informatie beschikbaar en is het beloop duidelijker. Gaat de patiënt vooruit en is IC-ontslag al in zicht, dan wordt de behandeling gecontinueerd. Als een lange IC-behandeling in het vooruitzicht ligt, wordt tot een palliatief beleid overgegaan.

Vaak blijkt het mogelijk om ook op het acute moment de nodige informatie te verzamelen. De intensivist, geriater en poortspecialist kunnen op de SEH een ‘mini’-multidisciplinair overleg houden over een acuut zieke oudere patiënt. Het is belangrijk om in te schatten of het probleem snel te overbruggen is. Soms kan de patiënt, of een naaste, aangeven wat de behandelwensen zijn. Soms kan de huisarts worden bereikt en meepraten. Het stroomdiagram kan worden gebruikt om de besluitvorming over IC-opname van acuut zieke tachtigplussers te ondersteunen (figuur).

Figuur
Hulpmiddel voor triage van patiënten ouder dan 80 jaar: wel of niet behandelen op de IC?
Figuur | Hulpmiddel voor triage van patiënten ouder dan 80 jaar: wel of niet behandelen op de IC?

Leeftijdsdiscriminatie?

Is er sprake van leeftijdsdiscriminatie als we bij tachtigplussers een terughoudender IC-beleid afspreken dan bij jongere patiënten? Dat is niet het geval, omdat hoge leeftijd een risicofactor is voor overlijden, net als comorbiditeit, zoals vaatlijden, hartfalen of COPD. De balans tussen enerzijds de schade die je kunt berokkenen aan de patiënt en anderzijds de kans op herstel kan daardoor anders uitslaan dan bij jongere patiënten.

Terughoudendheid op basis van hoge leeftijd kan ook worden gerechtvaardigd op basis van de ‘fair innings’ die een oudere patiënt heeft gehad. Dit ethische principe is relevant als een behandeling schaars is; dat was het geval tijdens de covid-19-pandemie, maar ook zonder pandemie zijn er beperkingen aan de beschikbare IC-capaciteit.10

Conclusie

Ook tachtigplussers kunnen baat hebben bij een behandeling op de IC. Een goede balans tussen de voor- en nadelen van IC-opname is er echter vooral bij fitte tachtigplussers met een snel overbrugbaar probleem, bij wie geen invasieve beademing nodig is. Een langdurige IC-opname met invasieve beademing zou in beginsel moeten worden vermeden. Soms is het te weinig genuanceerd om bij een tachtigplusser een ‘niet IC-beleid’ af te spreken. Vaak is een beleid voor ‘niet invasief beademen’ beter.

Literatuur
  1. Haas LEM, Kerckhoffs MC, Emmelot-Vonk MH, de Lange DW, Van Dijk D. Te oud voor de Intensive Care? Achtergronden en uitdagingen. Ned Tijdschr Geneeskd. 2019;163:D4021 Medline.
  2. Gonçalves-Pereira J, Oliveira A, Vieira T, et al. Critically ill patient mortality by age: long-term follow-up (CIMbA-LT). Ann Intensive Care. 2023;13:7. doi:10.1186/s13613-023-01102-3. Medline
  3. Ariyo K, Canestrini S, David AS, Ruck Keene A, Wolfrum S, Owen G. Quality of life in elderly ICU survivors before the COVID-19 pandemic: a systematic review and meta-analysis of cohort studies. BMJ Open. 2021;11:e045086. doi:10.1136/bmjopen-2020-045086. Medline
  4. Nationale Intensive Care Evaluatie (NICE). Beschikbaar op: www.stichting-nice.nl.
  5. Geraadpleegd op 2 november 2023.
  6. Haas LEM, Bakhshi-Raiez F, Van Dijk D, De Lange DW, de Keizer NF. Outcomes of Intensive Care Patients Older Than 90 Years: An 11-Year National Observational Study. J Am Geriatr Soc. 2020;68:1842-6. doi:10.1111/jgs.16624. Medline
  7. Bruno RR, Wernly B, Bagshaw SM, et al. The Clinical Frailty Scale for mortality prediction of old acutely admitted intensive care patients: a meta-analysis of individual patient-level data. Ann Intensive Care. 2023;13:37. doi:10.1186/s13613-023-01132-x. Medline
  8. Kosinski S, Mohammad RA, Pitcher M, et al. What Is Post-Intensive Care Syndrome (PICS)? Am J Respir Crit Care Med. 2020;201:P15-6. doi:10.1164/rccm.2018P15. Medline
  9. Passende Zorg [document]. Utrecht: Nederlandse Vereniging voor Intensive Care; 2023.
  10. Rijksoverheid. Integraal Zorgakkoord: ‘Samen werken aan gezonde zorg’. Beschikbaar op: www.rijksoverheid.nl/documenten/rapporten/2022/09/16/integraal-zorgakkoord-samen-werken-aan-gezonde-zorg. Geraadpleegd op 3 maart 2023.
  11. Hazra NC, Gulliford MC, Rudisill C. ‘Fair innings’ in the face of ageing and demographic change. Health Econ Policy Law. 2018;13:209-17. doi:10.1017/S1744133117000329. Medline
Auteursinformatie

UMC Utrecht, afd. Intensive Care, Utrecht: prof.dr. D. van Dijk, intensivist. Diakonessenhuis, afd. Intensive Care, Utrecht: dr. L.E.M. van Lelyveld-Haas, intensivist. Radboudumc, afd. Intensive Care, Nijmegen: dr. B.G. Fikkers, intensivist.

Contact D. van Dijk (D.vanDijk@umcutrecht.nl)

Belangenverstrengeling

Belangenconflict en financiële ondersteuning: ICMJE-formulieren met de belangenverklaring van de auteurs zijn online beschikbaar bij dit artikel.

Verantwoording

De stichting Nationale Intensive Care Evaluatie (NICE) heeft de getallen in de tabel verstrekt. Alle Nederlandse IC’s hebben consequent de benodigde gegevens hiervoor verzameld.

Auteur Belangenverstrengeling
Diederik van Dijk ICMJE-formulier
Lenneke E.M. van Lelyveld-Haas ICMJE-formulier
Bernard G. Fikkers ICMJE-formulier
Uitlegkader
Dit artikel is gepubliceerd in het dossier
Huisartsgeneeskunde
Heb je nog vragen na het lezen van dit artikel?
Check onze AI-tool en verbaas je over de antwoorden.
ASK NTVG

Ook interessant

Reacties