Suppletie van ijzer bij ijzergebreksanemie

Klinische praktijk
Abstract
Jolien van Heek
Dorine W. Swinkels
Alexander J.M. Rennings
Kees Kramers
Hugo A.J.M. de Wit
Download PDF

Samenvatting

  • Ferriprieve anemie is een veelvoorkomend probleem. Het merendeel van de patiënten wordt behandeld met orale ijzersupplementen.
  • Het huidige doseeradvies (ferrofumaraat 200 mg 3 dd) is gebaseerd op een kleine, kwalitatief matige studie.
  • Over de indicatie voor parenterale toediening van ijzer bestaat geen consensus.
  • De afgelopen jaren zijn er nieuwe inzichten gekomen aangaande de dosering van orale ijzersuppletie en de indicatie voor parenterale suppletie.
  • Orale behandeling heeft de voorkeur. In principe is ferrofumaraat 100 mg 1 dd afdoende voor de behandeling van patiënten met ijzergebreksanemie zonder klachten.
  • Bij diepe anemie of bij klachten kan 200 mg ferrofumaraat per dag worden voorgeschreven. Bij bijwerkingen kan om de dag gedoseerd worden.
  • Als orale ijzersuppletie onvoldoende effect heeft, als de patiënt een ernstig ijzertekort heeft of als een snelle stijging van de Hb-waarde geïndiceerd is, dient parenterale ijzersuppletie gegeven te worden.
  • Bij specifieke aandoeningen, namelijk dialyseafhankelijke nierinsufficiëntie, hartfalen of opvlamming van een inflammatoire darmziekte, is parenterale suppletie effectiever dan orale suppletie.

artikel

Casus

Een 35-jarige patiënte gaat naar de huisarts omdat zij last heeft van vermoeidheid. Bij laboratoriumonderzoek blijkt zij een ijzergebreksanemie te hebben met een Hb-waarde van 5 mmol/l. De huisarts schrijft ferrofumaraat 200 mg 3 dd voor. Bij het vervolgbezoek meldt de patiënte forse gastro-intestinale bijwerkingen en blijkt de anemie nog niet verdwenen te zijn. De patiënte wil de behandeling staken. Dit is echter niet gewenst, gezien de ernst van de anemie. Kan de dosering van ferrofumaraat verlaagd worden? En wanneer is parenterale suppletie noodzakelijk?

Ferriprieve anemie is een veelvoorkomend probleem. De incidentie in de Nederlandse huisartsenpraktijk is ongeveer 8 op de 1000 patiënten. Het grootste deel hiervan wordt veroorzaakt door menstruatie of zwangerschap. Het merendeel van de patiënten wordt behandeld met orale ijzersupplementen.1 Over de indicatie voor parenteraal ijzer bestaat geen consensus. De afgelopen jaren zijn er nieuwe inzichten gekomen op het gebied van ijzermetabolisme en ijzersuppletie.2,3 In dit artikel geven wij een overzicht van de huidige inzichten en de behandeling van ijzergebrek.

Literatuuronderzoek

In Pubmed zochten wij naar relevante literatuur met de volgende zoektermen: ‘oral iron OR oral supplementation OR ferrofumarate AND anemia OR iron deficiency’. Dit resulteerde in 3814 publicaties. Daarnaast zochten wij ook op de zoektermen: ‘supplementation AND iron AND oral versus parenteral.’ Dit resulteerde in 6 publicaties. We selecteerden publicaties op basis van titel en abstract. Ook zochten we separaat naar relevante overzichtsartikelen. Op basis van de inhoud van de artikelen zochten wij vervolgens voor de verschillende indicaties verder naar relevante artikelen. Daarnaast raadpleegden we de NHG-standaard ‘Anemie’ en de richtlijn ‘Anemie bij chronische nierinsufficiëntie, voor volwassen patiënten’.

Fysiologie

Het lichaam van een volwassene bevat ongeveer 3000-5000 mg ijzer, waarvan de helft zich in de erytrocyten bevindt.4 IJzer is noodzakelijk voor allerlei biologische functies, zoals ademhaling, energievoorziening, DNA-synthese en celvernieuwing.5,6 Het overgrote deel van het benodigde ijzer, ongeveer 20-25 mg per dag, wordt verkregen door hergebruik van ijzer uit de rode bloedcellen; dit vindt plaats in het reticulo-endotheliale systeem (RES). Per dag wordt daarnaast ongeveer 1 tot 3 mg ijzer uit de voeding opgenomen. Het overige deel is afkomstig uit de ijzeropslag in de lever; gemiddeld wordt hierin 300-1000 mg ijzer opgeslagen.2,5,6

Het lichaam heeft geen mechanisme om ijzer gecontroleerd uit te scheiden. Voor de ijzerbalans is het lichaam daarom afhankelijk van de regulatie van ijzeropname via het duodenum en het proximale jejunum. Dit staat onder invloed van het peptidehormoon hepcidine.2,6 Hepcidine reguleert de ijzerhomeostase door de cellulaire ijzerexporteur ferroportine af te breken.6 Ferroportine is vooral aanwezig op de enterocyten en de macrofagen in de milt, die betrokken zijn bij het hergebruik van ijzer van de erytrocyten.4 Dit staat weergeven in figuur 1.7

Figuur 1
IJzermetabolisme in het menselijk lichaam
Figuur 1 | IJzermetabolisme in het menselijk lichaam
IJzer (Fe) uit voedsel wordt via de enterocyten naar het bloed getransporteerd, waar het bindt aan het transporteiwit transferrine (Tf). Transferrine vervoert ijzer naar de weefsels en in het bijzonder het beenmerg, waar het ingebouwd wordt in hemoglobine in de erytrocyten. Oude of beschadigde erytrocyten worden afgebroken door macrofagen van het reticulo-endotheliale systeem, die ijzer vrijmaken en weer afgeven aan het bloed. Hepatocyten synthetiseren het hormoon hepcidine, dat de ijzerhomeostase reguleert door de cellulaire ijzerexporter ferroportine af te breken. Ferroportine is vooral aanwezig op enterocyten en op macrofagen in de milt. Onder invloed van ontsteking of een ijzeroverschot synthetiseren de hepatocyten meer hepcidine. Bij ijzertekort en verhoogde of inefficiënte erytropoëse neemt de hoeveelheid hepcidine af. (Bewerking van een eerder gepubliceerde figuur.)7

De lever synthetiseert meer hepcidine onder invloed van ontsteking en een ijzeroverschot.2,4 Bij ijzertekort en verhoogde of ineffectieve erytropoëse neemt de hoeveelheid hepcidine af en bij ijzeroverschot of inflammatie neemt deze toe.4,6

Farmacokinetiek bij ijzersuppletie

IJzersupplementen kunnen oraal of parenteraal worden toegepast. Orale ijzersuppletie is vaak een langdurige kwestie (zie uitleg ‘IJzersuppletie in de praktijk’). De farmacokinetiek van orale en parenterale supplementen is verschillend.3

IJzer kan driewaardig (ferri-/Fe3+) of tweewaardig (ferro-/Fe2+) zijn.3 Tweewaardig ijzer is beter oplosbaar dan driewaardig ijzer.8 De orale ijzersupplementen die in Nederland beschikbaar zijn bestaan uit tweewaardig ijzer, maar in de aanwezigheid van zuurstof kunnen ze worden geoxideerd naar de driewaardige vorm. In de darm zorgen vitamine C en een zure omgeving voor een voortdurend evenwicht waarbij driewaardig ijzer zo veel mogelijk wordt omgezet in het beter oplosbare tweewaardige ijzer.8

Parenteraal toegediend ijzer wordt opgenomen door de macrofagen. IJzer wordt daar vrijgemaakt en afgegeven aan de circulatie. Gezien de verschillen in farmacokinetiek lenen bepaalde aandoeningen zich meer voor parenterale therapie dan voor orale therapie. Bij inflammatie bijvoorbeeld is de hepcidineconcentratie verhoogd. Een hoge hepcidineconcentratie remt zowel de ijzeropname uit de darm als de ijzerafgifte van de macrofaag aan de circulatie. Daardoor leidt parenterale toediening van ijzer bij een patiënt met een inflammatie wel tot een toename van het ijzer in de macrofagen en een stijging van de ferritineconcentratie, maar verandert er nauwelijks iets aan de beschikbaarheid van ijzer voor de erytropoëse (weerspiegeld in de hoogte van het ijzerverzadigingspercentage van transferrine). Het effect van zowel parenterale als orale suppletie wordt dus geremd door een verhoogde hepcidineconcentratie. Door de hoge ijzerconcentratie in de macrofagen die bereikt wordt bij parenterale toediening, maken de macrofagen echter meer ferroportine aan en komt een deel van het ijzer alsnog beschikbaar voor erytropoëse. Tabel 1 geeft een overzicht van enkele relevante verschillen tussen orale en parenterale toediening.3,4

Tabel 1
Verschillen tussen orale en parenterale ijzersuppletie
Tabel 1 | Verschillen tussen orale en parenterale ijzersuppletie

Orale ijzersuppletie

Er zijn diverse orale ijzersupplementen beschikbaar, met verschillende hoeveelheden elementair ijzer per supplement (tabel 2). Gemiddeld zit er 30% elementair ijzer in de supplementen. Dit verschilt niet alleen per supplement, maar ook per land.3

Tabel 2
Beschikbaarheid en dosering van orale ijzersupplementen in Nederland
Tabel 2 | Beschikbaarheid en dosering van orale ijzersupplementen in Nederland

Dosering en doseerfrequentie

In Nederland wordt ferriprieve anemie doorgaans behandeld met ferrofumaraat 200 mg 3 dd.1,5,6 Slechts 10-20% hiervan wordt geabsorbeerd.3 Niet-geabsorbeerd ijzer leidt tot bijwerkingen en daarmee tot verminderde therapietrouw.

De huidige doseringen zijn gebaseerd op een kleine en matig uitgevoerde studie.9 Nieuwe onderzoeken laten zien dat ijzer in de huidige schema’s te hoog en te vaak gedoseerd is. Enkele van deze studies zijn gedaan bij patiënten met ijzergebrek maar zonder anemie. Desondanks menen wij dat ze ons van nieuwe argumenten voorzien om de huidige dosering te veranderen.10 In principe volstaat 100 mg ferrofumaraat per dag voor de behandeling van patiënten met ijzergebreksanemie zonder klachten. Als de patiënt bijwerkingen ondervindt kan op intermitterende dagen worden gesuppleerd met een minimum van 1 keer per 48 h. Hierbij dient men in ogenschouw te nemen dat het langer duurt voordat het ijzergebrek verdwenen is en dat de patiënt dus langer behandeld moet worden.

Bij een schema met meerdere doses per dag of bij hogere doses ijzer verbetert de relatieve opname niet, maar de absolute opname wel.10-13 Dit kan reden zijn om bij diepe anemie of bij patiënten met klachten hoger of vaker te doseren dan bij lichte anemie, ook al geeft dit meer bijwerkingen. Aan deze patiënten kan 200 mg ferrofumaraat per dag voorgeschreven worden.

Als de behandeling onvoldoende effect heeft, is het te rechtvaardigen om 250-500 mg vitamine C toe te voegen aan de ijzersuppletie, om het evenwicht tussen Fe2+en Fe3+zoveel mogelijk in de richting van de beter oplosbare en beter absorbeerbare tweewaardige vorm te houden.1,6

Een optimale behandeling van ferriprieve anemie leidt tot een normalisatie van de hemoglobinewaarde en het aanvullen van de ijzervoorraad. Gewoonlijk stijgt de hemoglobinewaarde bij behandeling van ferriprieve anemie met ongeveer 0,5 mmol/l per week.1 Na normalisatie van de hemoglobinewaarde dient de suppletie gecontinueerd te worden om de ijzervoorraad aan te vullen. Globaal wordt hiervoor een termijn van 3 tot 6 maanden aangehouden, maar dit is afhankelijk van de dosering.6 Het streven is een ferritineconcentratie > 100 µg/l te bereiken.1,3,6

Bijwerkingen en interacties

Bij 20-70% van de patiënten ontstaan gastro-intestinale bijwerkingen, zoals misselijkheid, buikpijn en diarree.1,3 Dit komt doordat er een overschot aan ijzer achterblijft in het lumen van de darm, wat schadelijk is voor het darmepitheel en waardoor er bacteriële overgroei ontstaat.14

Orale ijzersupplementen hebben interacties met verschillende middelen. Zo worden bisfosfonaten, chinolonen en doxycycline slechter opgenomen in aanwezigheid van ijzer en zorgen maagzuurremmers, thee en melkproducten voor minder opname van ijzer.1,8

Orale ijzersupplementen kunnen veilig gegeven worden tijdens de zwangerschap en lactatie.8

Parenterale ijzersuppletie

Parenterale toediening van ijzer wordt sinds het begin van de vorige eeuw toegepast. De eerste generatie preparaten waren toxisch. Nadien werd een complex van ijzer met hoog-moleculairgewicht-dextran ontwikkeld, wat effectief was bij de behandeling van ferriprieve anemie. Bij gebruik van dit middel traden echter ernstige anafylactische reacties op. ‘Hoog-moleculair’ ijzer wordt om die reden al lange tijd niet meer gebruikt in Nederland. Inmiddels zijn er betere en veiligere alternatieven beschikbaar die zelden anafylactische reacties geven.3 De middelen voor parenterale toediening die in Nederland beschikbaar zijn, staan opgesomd in tabel 3. De beschikbare middelen voor kinderen zijn terug te vinden in het Kinderformularium.

Tabel 3
Parenterale ijzersupplementen (beschikbaar in Nederland)
Tabel 3 | Parenterale ijzersupplementen (beschikbaar in Nederland)

Dosering en doseerfrequentie

Voor de parenterale toediening van ijzer bestaan verschillende protocollen en diverse ijzerzouten. Doorgaans wordt in Nederland gekozen voor ferricarboxymaltose. Om een schatting te maken van het ijzertekort kan gebruik gemaakt worden van de Ganzoni-vergelijking (zie uitleg Ganzoni-vergelijking).6,15

Patiënten met dialyseafhankelijke nierinsufficiëntie hebben eigen toedieningsschema’s. Deze staan omschreven in de richtlijn ‘Anemie bij chronische nierinsufficiëntie voor volwassen patiënten’. De richtlijn geeft de voorkeur aan ferrioxidesaccharaat, maar ook andere nieuwe preparaten als ferricarboxymaltose worden veilig geacht voor dialysepatiënten.16

Bijwerkingen en interacties

Parenterale ijzerpreparaten bestaan uit een kern die gestabiliseerd wordt door een schil van koolhydraten. De stabiliteit van de koolhydratenschil verschilt tussen de verschillende parenterale preparaten. Hoe stabieler het complex, des te minder ijzer vrijkomt en des te minder bijwerkingen en infusiereacties er optreden.3

Onder de voorbijgaande bijwerkingen van parenteraal ijzer vallen misselijkheid, braken, jeuk, hoofdpijn, flushing, spier- en gewrichtspijn, rugpijn en pijn op de borst; deze verdwijnen meestal binnen 48 uur.6,17

Anafylactische reacties

Onderzoeken hebben aangetoond dat hoog-moleculair dextran 3 maal zo vaak levensbedreigende anafylactische reacties gaf (11,3 per miljoen patiënten) dan een ijzercomplex met laag-moleculair dextran (3,3 per miljoen patiënten). De incidentie van anafylactische reacties is nog lager bij ferrogluconaat (0,9 per miljoen patiënten) en ijzersucrose (0,4 per miljoen patiënten).17 Hieruit blijkt dat er bij de tweede- en derdegeneratie parenterale middelen vrijwel geen ernstige levensbedreigende reacties voorkomen.3,15,17,18

De pathofysiologie van anafylactische reacties op ijzerpreparaten is grotendeels onbekend. Predisponerende factoren zijn snelle infusie, atopie in de voorgeschiedenis en eerdere allergische reacties op medicatie. Voor de dagelijkse praktijk wordt aangeraden om te beginnen met een lage infusiesnelheid en de patiënt te observeren. Zo nodig kan de infusiesnelheid worden verlaagd.

Premedicatie met antihistaminica wordt niet geadviseerd, omdat er hierbij een risico is op hypotensie en tachycardie.5,6,15 Er is geen bewijs dat voorbehandeling met corticosteroïden en antihistaminica het risico op een ernstige infusiereactie vermindert.17

Het European Medicines Agency (EMA) heeft in 2013 een ‘black-box warning’ uitgegeven voor parenteraal ijzer. IJzerpreparaten voor parenterale toediening mogen alleen gegeven worden in instellingen waar een reanimatieteam aanwezig is en waar nauwe monitoring van de patiënt mogelijk is, vanwege het risico op anafylaxie.19 Thuisdialysepatiënten zijn tot nu toe zijn vrijgesteld van deze regelgeving.16

Hypofosfatemie

Fosfaatexcretie via de nieren wordt gestimuleerd door onder andere fibroblastgroeifactor (FGF) 23. Bij parenterale suppletie neemt de concentratie van intacte en actieve FGF23 toe. Parenteraal ijzer remt daarnaast de omzetting van FGF23 in inactief cFGF23 in de osteocyten. Hierdoor kan parenteraal ijzer leiden tot ernstige hypofosfatemie. Dit kan tot maanden na toediening optreden en lang aanhouden. Bij langdurig bestaande hypofosfatemie kan osteomalacie optreden.

Wij adviseren alleen routinematige controle van het fosfaat bij herhaaldelijke toediening van parenteraal ijzer. Bij patiënten met verschijnselen die passen bij hypofosfatemie (bijvoorbeeld spier- of botklachten, insulten, verwardheid, encefalopathie, hartritmestoornissen, hemolyse of respiratoire klachten) adviseren wij om altijd de fosfaatconcentratie te bepalen, ook maanden na de parenterale toediening van ijzer.20

Infecties

In de praktijk bestaat de angst dat parenteraal toegediend ijzer infecties verergert, doordat ijzer noodzakelijk is voor de vermenigvuldiging van micro-organismen.6,21 Het empirisch bewijs hiervoor berust echter vooral op ‘confounding’ bias in observationele studies bij hemodialysepatiënten.17

Cardiovasculair risico

Een andere angst is dat parenteraal ijzer het cardiovasculair risico verhoogd. Er zijn enkele aanwijzingen uit observationele studies en dierstudies dat parenteraal ijzer een toename geeft van oxidatieve stress, wat atherogene en cardiovasculaire toxiciteit kan geven.6,17,21

Lange termijn

Wat de bijwerkingen van parenterale ijzersuppletie op de lange termijn zijn, is grotendeels onbekend. Het risico op oversuppletie ligt op de loer, met name bij patiënten met een inflammatoire aandoening. Een teveel aan ijzer lijkt schadelijk te zijn door de vorming van zuurstofradicalen, die zorgen voor oxidatie en schade aan nucleïnezuren, lipiden en eiwitten.5,14 Overtollig ijzer zal zich opstapelen in het RES. Daar is het minder toxisch dan in parenchymale cellen zoals de hepatocyt en cardiomyocyt, maar vermoedelijk niet onschuldig.17

Indicaties voor parenteraal ijzer

Parenteraal ijzer moet worden overwogen indien orale therapie niet mogelijk is, niet verdragen wordt of niet effectief is, of als een snelle stijging van het hemoglobine noodzakelijk is. Een anemie die volgens de 4-5-6-regel een bloedtransfusie behoeft moet eerst worden behandeld met erytrocytenconcentraat alvorens over te gaan op ijzersuppletie. (tabel 4).

Tabel 4
De 4-5-6-regel
Tabel 4 | De 4-5-6-regel

Er zijn een aantal aandoeningen waarbij parenterale toediening van ijzer effectiever is dan orale suppletie. Patiënten met opnameproblemen of patiënten met chronische inflammatie reageren niet of slechts in geringe mate op orale suppletie. Ook bij patiënten met dialyseafhankelijke nierinsufficiëntie, hartfalen of een inflammatoire darmziekte (IBD) is de opname van orale ijzersupplementen verminderd door chronische inflammatie. Deze groepen zijn daarom gebaat bij parenteraal ijzer.3,6

Bij zwangeren dient parenteraal ijzer in het eerste trimester te worden vermeden, omdat parenteraal ijzer in dierproeven een teratogeen effect heeft. In het tweede en derde trimester kan parenteraal ijzer gegeven worden als dat strikt noodzakelijk is. Parenteraal ijzer kan wel veilig gegeven worden tijdens de lactatie.8

Anemie bij dialyseafhankelijke nierinsufficiëntie

Patiënten met predialyse en peritoneaaldialyse kunnen beginnen met oraal ijzer. Als de streefwaarden niet gehaald worden, is parenterale suppletie noodzakelijk. Bij patiënten die hemodialyse ondergaan is parenteraal ijzer effectiever.5,6,16,22 Uit de PIVOTAL-trial blijkt dat patiënten die langdurig parenterale ijzersuppletie in hoge doses krijgen, minder erytropoëtine en minder bloedtransfusies nodig hebben. Ook was er in deze trial bij follow-up geen verschil met patiënten die een lage dosis kregen als het ging om cardiovasculaire complicaties en infecties. Aan patiënten die hemodialyse ondergaan kunnen dus hogere doseringen parenteraal ijzer gegeven worden.17,22-24

Anemie bij hartfalen

De hemoglobinewaarde van patiënten met hartfalen verbetert zowel met orale suppletie als met parenterale suppletie. Parenteraal ijzer heeft echter een beter effect op de zuurstofconsumptie – een maat voor de inspanningstolerantie – en de kwaliteit van leven dan orale ijzersuppletie; parenteraal ijzer heeft daarom de voorkeur.25-27

Anemie bij inflammatoire darmziekten

Uit enkele kleine studies komt naar voren dat orale suppletie een exacerbatie van inflammatoire darmziekten kan veroorzaken. Mogelijk is oraal ijzer bij patiënten met IBD ook carcinogeen, en dan waarschijnlijk ten gevolge van oxidatieve stress.6,28 Studies hiernaar gaven echter geen eenduidige resultaten.

Uit de literatuur blijkt dat zowel oraal ijzer als parenteraal ijzer de hemoglobineconcentratie laat stijgen. Een patiënt met IBD kan daarom beginnen met orale therapie. Als de streefwaarden niet gehaald worden of als er bijwerkingen zijn, is parenterale suppletie alsnog noodzakelijk. Bij ernstige anemie of een opvlamming van IBD heeft parenteraal ijzer de voorkeur.28-31

Conclusie en adviezen

Er bestaat nog geen eenduidige richtlijn voor ijzersuppletie in de medische praktijk. De studies naar ijzersuppletie zijn klein in opzet en vaak uitgevoerd bij patiënten met ijzergebrek maar zonder anemie. De adviezen in dit artikel zijn daarom ‘expert opinions’.

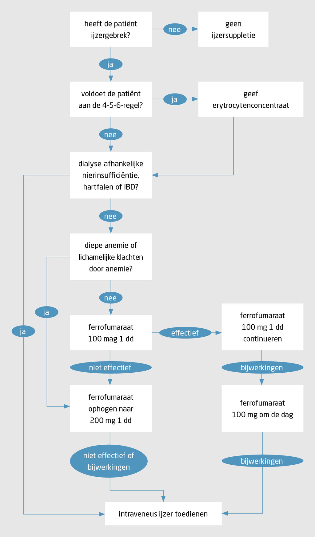
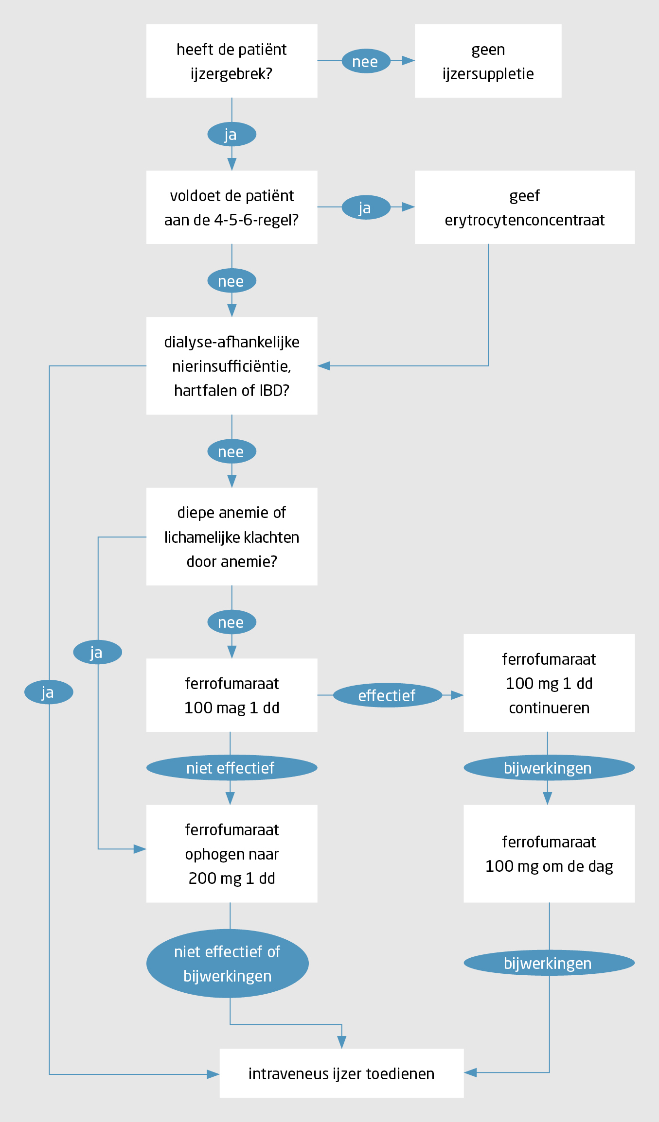
Als een patiënt met anemie volgens de 4-5-6-regel in aanmerking komt voor bloedtransfusie, adviseren wij om te beginnen met erytrocytenconcentraat, gevolgd door orale of parenterale ijzersuppletie om de ijzervoorraad aan te vullen.

Orale behandeling met ijzer heeft de voorkeur. In principe volstaat ferrofumaraat 100 mg 1 dd voor de behandeling van patiënten met ijzergebreksanemie die geen klachten hebben. Als deze behandeling bijwerkingen geeft, kan om de dag worden gedoseerd. Als de behandeling onvoldoende effect heeft bij patiënten met klachten of bij diepere anemie, kan de dosering worden opgehoogd, omdat snellere correctie bij deze patiënten wenselijk is. Eventueel kan 250 tot 500 mg vitamine C aan de medicatie toegevoegd worden om de opname van ijzer te verbeteren. Orale ijzersuppletie moet lang gecontinueerd worden; de streefwaarde van ferritine is > 100 μg/l.

Als orale therapie niet mogelijk is, niet verdragen wordt of niet of onvoldoende effectief is, of als een snelle stijging van de hemoglobinewaarde noodzakelijk is, adviseren wij om te beginnen met parenterale suppletie. Ook bij specifieke aandoeningen, namelijk dialyseafhankelijke nierinsufficiëntie, hartfalen of opgevlamde IBD, is parenterale suppletie effectiever dan orale suppletie. Voor een schatting van de hoeveelheid ijzer die de patiënt moet innemen kan gebruik gemaakt worden van de Ganzoni-vergelijking. Deze adviezen staan schematisch weergegeven in figuur 2.

Figuur 2
Behandeladvies bij ijzergebrek
Figuur 2 | Behandeladvies bij ijzergebrek
Literatuur
  1. NHG-standaard Anemie. Huisarts Wet. 2014;57:528-36.

  2. Muckenthaler MU, Rivella S, Hentze MW, Galy B. A red carpet for iron metabolism. Cell. 2017;168:344-61.doi:10.1016/j.cell.2016.12.034.Medline

  3. Girelli D, Ugolini S, Busti F, Marchi G, Castagna A. Modern iron replacement therapy: clinical and pathophysiological insights. Int J Hematol. 2018;107:16-30.doi:10.1007/s12185-017-2373-3.Medline

  4. Cappellini MD, Comin-Colet J, de Francisco A, et al; IRON CORE Group. Iron deficiency across chronic inflammatory conditions: International expert opinion on definition, diagnosis, and management. Am J Hematol. 2017;92:1068-78.doi:10.1002/ajh.24820.Medline

  5. Camaschella C. Iron deficiency: new insights into diagnosis and treatment. Hematology (Am Soc Hematol Educ Program). 2015;2015:8-13.doi:10.1182/asheducation-2015.1.8.Medline

  6. Camaschella C. Iron-deficiency anemia. N Engl J Med. 2015;372:1832-43.doi:10.1056/NEJMra1401038.Medline

  7. Maas RP, Voets PJ, de Swart L, Swinkels DW.‘Non-transferrin-bound iron’, een veelbelovende biomarker bij ijzerstapelingsziekten. Ned Tijdschr Geneeskd. 2013;157:A6258.

  8. IJzerzouten. Kennisbank KNMP.https://kennisbank.knmp.nl, geraadpleegd op 11 september 2019.

  9. Sonnenberg.Te weinig ijzer- en ijzersupplementen[proefschrift]. Utrecht: Universiteit van Utrecht; 2008.

  10. Moretti D, Goede JS, Zeder C, et al. Oral iron supplements increase hepcidin and decrease iron absorption from daily or twice-daily doses in iron-depleted young women. Blood. 2015;126:1981-9.doi:10.1182/blood-2015-05-642223.Medline

  11. Peña-Rosas JP, De-Regil LM, Gomez Malave H, et al. Intermittent oral iron supplementation during pregnancy. Cochrane Database Syst Rev. 2015;(10):CD009997Medline.

  12. Rimon E, Kagansky N, Kagansky M, et al. Are we giving too much iron? Low-dose iron therapy is effective in octogenarians. Am J Med. 2005;118:1142-7.doi:10.1016/j.amjmed.2005.01.065.Medline

  13. Stoffel NU, Cercamondi CI, Brittenham G, et al. Iron absorption from oral iron supplements given on consecutive versus alternate days and as single morning doses versus twice-daily split dosing in iron-depleted women: two open-label, randomised controlled trials. Lancet Haematol. 2017;4:e524-33.doi:10.1016/S2352-3026(17)30182-5.Medline

  14. Kortman GA, Raffatellu M, Swinkels DW, Tjalsma H. Nutritional iron turned inside out: intestinal stress from a gut microbial perspective. FEMS Microbiol Rev. 2014;38:1202-34.doi:10.1111/1574-6976.12086.Medline

  15. Kalra PA, Bhandari S, Saxena S, et al. A randomized trial of iron isomaltoside 1000 versus oral iron in non-dialysis-dependent chronic kidney disease patients with anaemia. Nephrol Dial Transplant. 2016;31:646-55.Medline

  16. Richtlijn anemie bij chronische nierziekte. Nederlandse Federatie voor Nefrologie; 2015.

  17. Macdougall IC, Bircher AJ, Eckardt KU, et al; Conference Participants. Iron management in chronic kidney disease: conclusions from a “Kidney Disease: Improving Global Outcomes” (KDIGO) Controversies Conference. Kidney Int. 2016;89:28-39.doi:10.1016/j.kint.2015.10.002.Medline

  18. Nielsen OH, Ainsworth M, Coskun M, Weiss G. Management of iron-deficiency anemia in inflammatory bowel disease: a systematic review. Medicine (Baltimore). 2015;94:e963.doi:10.1097/MD.0000000000000963.Medline

  19. Intravenous iron-containing medicinal products. Londen: European Medicines Agency; 2013.

  20. Zoller H, Schaefer B, Glodny B. Iron-induced hypophosphatemia: an emerging complication. Curr Opin Nephrol Hypertens. 2017;26:266-75.doi:10.1097/MNH.0000000000000329.Medline

  21. Rozen-Zvi B, Gafter-Gvili A, Paul M, et al. Intravenous versus oral iron supplementation for the treatment of anemia in CKD: systematic review and meta-analysis. Am J Kidney Dis. 2008;52:897-906.doi:10.1053/j.ajkd.2008.05.033.Medline

  22. Coyne DW, Kapoian T, Suki W, et al; DRIVE Study Group. Ferric gluconate is highly efficacious in anemic hemodialysis patients with high serum ferritin and low transferrin saturation: results of the Dialysis Patients’ Response to IV Iron with Elevated Ferritin (DRIVE) Study. J Am Soc Nephrol. 2007;18:975-84.doi:10.1681/ASN.2006091034.Medline

  23. Macdougall IC, White C, Anker SD, et al. Intravenous iron in patients undergoing maintenance hemodialysis. N Engl J Med. 2019;380:447-58Medline.

  24. Macdougall IC. Intravenous iron therapy in patients with chronic kidney disease: recent evidence and future directions. Clin Kidney J. 2017;10(Suppl 1):i16-24.doi:10.1093/ckj/sfx043.Medline

  25. Anker SD, Comin Colet J, Filippatos G, et al; FAIR-HF Trial Investigators. Ferric carboxymaltose in patients with heart failure and iron deficiency. N Engl J Med. 2009;361:2436-48.doi:10.1056/NEJMoa0908355.Medline

  26. Beck-da-Silva L, Piardi D, Soder S, et al. IRON-HF study: a randomized trial to assess the effects of iron in heart failure patients with anemia. Int J Cardiol. 2013;168(4):3439-3442.doi:10.1016/j.ijcard.2013.04.181.Medline

  27. Ponikowski P, van Veldhuisen DJ, Comin-Colet J, et al; CONFIRM-HF Investigators. Beneficial effects of long-term intravenous iron therapy with ferric carboxymaltose in patients with symptomatic heart failure and iron deficiency. Eur Heart J. 2015;36:657-68.doi:10.1093/eurheartj/ehu385.Medline

  28. Schröder O, Mickisch O, Seidler U, et al. Intravenous iron sucrose versus oral iron supplementation for the treatment of iron deficiency anemia in patients with inflammatory bowel disease--a randomized, controlled, open-label, multicenter study. Am J Gastroenterol. 2005;100:2503-9.doi:10.1111/j.1572-0241.2005.00250.x.Medline

  29. Khalil A, Goodhand JR, Wahed M, et al. Efficacy and tolerability of intravenous iron dextran and oral iron in inflammatory bowel disease: a case-matched study in clinical practice. Eur J Gastroenterol Hepatol. 2011;23:1029-35.doi:10.1097/MEG.0b013e32834a58d1.Medline

  30. Stein J, Haas JS, Ong SH, et al. Oral versus intravenous iron therapy in patients with inflammatory bowel disease and iron deficiency with and without anemia in Germany - a real-world evidence analysis. Clinicoecon Outcomes Res. 2018;10:93-103.doi:10.2147/CEOR.S150900.Medline

  31. Bonovas S, Fiorino G, Allocca M, et al. Intravenous versus oral iron for the treatment of anemia in inflammatory bowel disease: a systematic review and meta-analysis of randomized controlled trials. Medicine (Baltimore). 2016;95:e2308.doi:10.1097/MD.0000000000002308.Medline

Auteursinformatie

Radboudumc, Nijmegen. Afd. Interne Geneeskunde: drs. J. van Heek, aios interne geneeskunde; prof.dr. K. Kramers, internist-klinisch farmacoloog; dr. A.J.M. Rennings, internist-klinisch farmacoloog en vasculair-geneeskundige. Afd. Laboratoriumgeneeskunde: prof.dr. D.W. Swinkels, laboratoriumarts en klinisch chemicus. Canisius Wilhelmina Ziekenhuis, CWZ Apotheek, Nijmegen: dr. H.A.J.M. de Wit, ziekenhuisapotheker-klinisch farmacoloog.

Contact A.J.M. Rennings (alexander.rennings@radboudumc.nl)

Belangenverstrengeling

Belangenconflict en financiële ondersteuning: er zijn mogelijke belangen gemeld bij dit artikel. ICMJE-formulieren met de belangenverklaring van de auteurs zijn online beschikbaar bij dit artikel.

Auteur Belangenverstrengeling
Jolien van Heek ICMJE-formulier
Dorine W. Swinkels ICMJE-formulier
Alexander J.M. Rennings ICMJE-formulier
Kees Kramers ICMJE-formulier
Hugo A.J.M. de Wit ICMJE-formulier
Uitlegkader
Dit artikel is gepubliceerd in het dossier
Farmacotherapie
Heb je nog vragen na het lezen van dit artikel?
Check onze AI-tool en verbaas je over de antwoorden.
ASK NTVG

Ook interessant

Reacties

Jeroen
Diepstraten

In het onderstaande stuk wordt aangegeven dat nieuwe onderzoeken laten zien dat huidige schemas te hoog zijn."De huidige doseringen zijn gebaseerd op een kleine en matig uitgevoerde studie (9) Nieuwe onderzoeken laten zien dat ijzer in de huidige schema’s te hoog en te vaak gedoseerd is." Ik ben benieuwd welke onderzoeken dit zijn omdat de referenties ontbreken.

Dank

Jeroen Diepstraten, ziekenhuisapotheker