Artikel voor onderwijs en opleiding

Lymfadenopathie in de eerste lijn

Anatomische illustratie van een mens.
Abstract
Jarom Heijmans
Sarah Krausz
Judy M. van Es
Taco W. Kuijpers
Godelieve J. de Bree

Dit leerartikel is herzien. De herziene versie (D7823) is gecontroleerd op actualiteit en juistheid. Bij de herziene versie is een nieuwe nascholingstoets beschikbaar.

Op de hoogte blijven van nieuwe leerartikelen, compleet met geaccrediteerde toetsvragen en luisterversie?
⚡Schrijf je gratis in op een e-mail alert door het dossier Leerartikelen te volgen.⚡

Toets voor nascholing (verlopen)

Aan dit artikel was een toets gekoppeld waarmee je nascholingspunten kon verdienen.

Lymfadenopathie komt vrij frequent voor in Nederland; een huisarts ziet gemiddeld eens per maand een patiënt met deze klacht.1,2 Er is sprake van lymfadenopathie bij pijn of toegenomen grootte van één of meer lymfeklieren; we spreken van vergrote lymfeklieren bij een diameter van > 2 cm voor klieren in de lies en van > 1 cm voor lymflieren op andere locaties.3,4

Lymfadenopathie is een aspecifieke bevinding met een brede differentiaaldiagnose, die afhankelijk is van patiëntgerelateerde factoren als leeftijd, voorgeschiedenis, comorbiditeit en leefstijl. Ook het klinisch beeld en eventuele begeleidende symptomen hebben een sterke invloed op de volgorde van de differentiaaldiagnose.5 Bij het opstellen van de differentiaaldiagnose helpt het om onderscheid te maken in de lokalisatie (lokaal vs. gegeneraliseerd; welk lymfeklierstation?) en in het beloop of de dynamiek (acuut vs. chronisch).

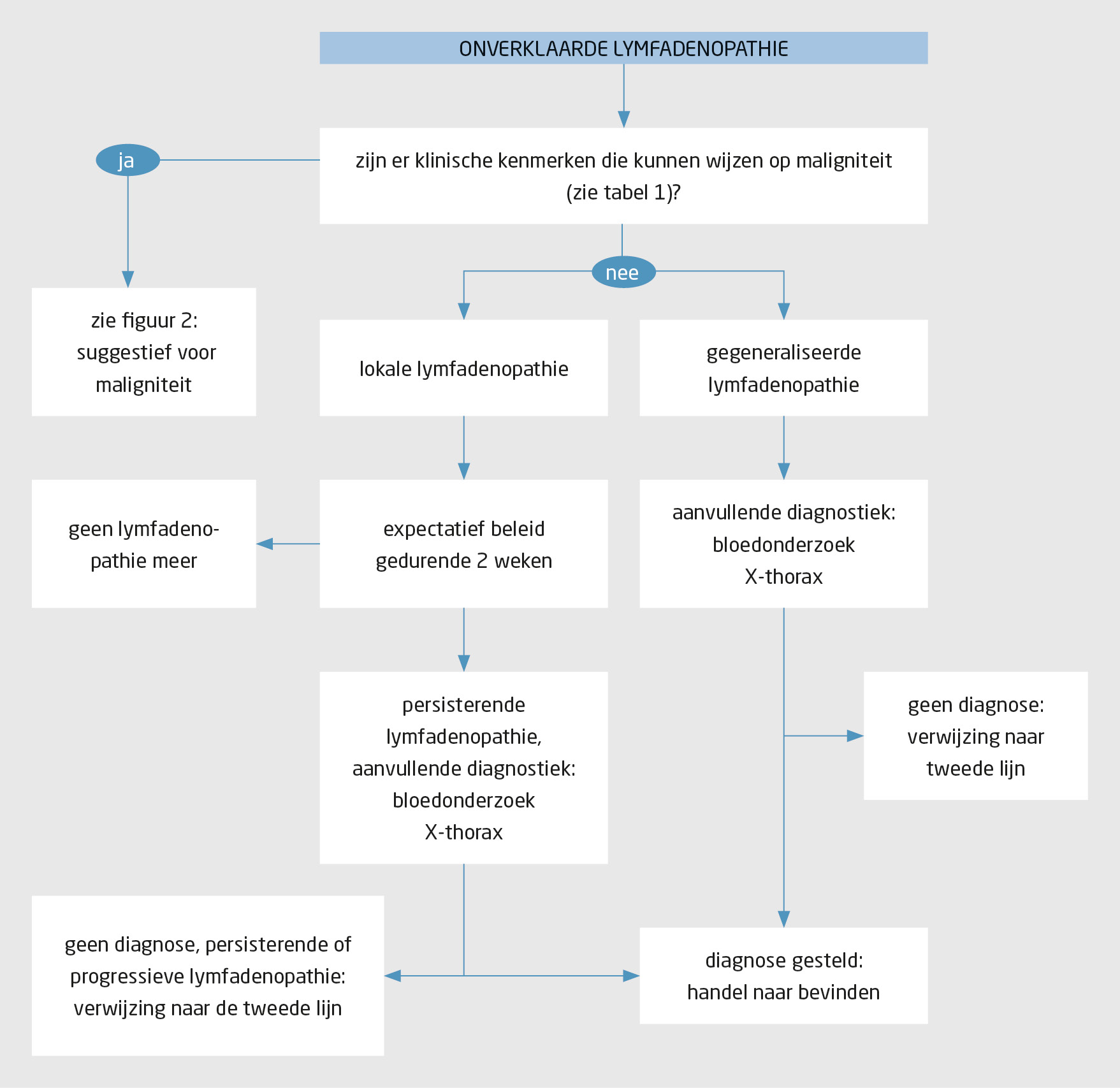
Classificatie van lymfadenopathie

Lokale lymfadenopathie Hierbij is één lymfeklier of een groep lymfeklieren (klierstation) afwijkend. In de…

Auteursinformatie

Amsterdam UMC, locatie AMC, Amsterdam, afd. Interne Geneeskunde: dr. J. Heijmans, internist-hematoloog (onderafdeling Hematologie); dr. G.J. de Bree, internist-infectioloog en klinisch immunoloog (onderafdeling Infectieziekten); afd. Huisartsgeneeskunde: dr. S. Krausz, internist-oncoloog en huisarts; dr. J.M. van Es, huisarts; afd. Kindergeneeskunde: prof.dr. T.W. Kuijpers, kinderarts-immunoloog.

Contact G.J. de Bree (g.j.debree@amsterdamumc.nl)

Belangenverstrengeling

Belangenconflict en financiële ondersteuning: geen gemeld.

Verantwoording

De eerste twee auteurs, Jarom Heijmans en Sarah Krausz, leverden een gelijke bijdrage aan dit artikel.

Auteur Belangenverstrengeling
Jarom Heijmans ICMJE-formulier
Sarah Krausz ICMJE-formulier
Judy M. van Es ICMJE-formulier
Taco W. Kuijpers ICMJE-formulier
Godelieve J. de Bree ICMJE-formulier
Heb je nog vragen na het lezen van dit artikel?
Check onze AI-tool en verbaas je over de antwoorden.
ASK NTVG

Ook interessant

Reacties

Gratis Ask NTVG uitproberen?

Maak met 2 klikken een gratis account aan

Account aanmaken

Heb je al een account of een abonnement? Inloggen

Altijd toegang tot alle publicaties van het NTVG?

Abonneer vandaag nog!

Online toegang tot alle artikelen
Gepersonaliseerde alerts voor artikelen en dossiers
Artikelen voor opleiding en nascholing mét geaccrediteerde toetsen
Onbeperkt luisteren naar de NTVG-podcast
Antwoorden op al je vragen via de AI-toepassing 'Ask NTVG'

Neem het digitaal ntvg abonnement

€ 15,93 per maand!

Ik wil digitaal
NTVG nummer 2 2026
NTVG nummer 3 2026
NTVG nummer 4 2026