Diagnostiek van betalactamantibiotica-allergie

Klinische praktijk
Abstract
Anniek P. Ferket
Sanne Mertens
Roy Gerth van Wijk

Dames en Heren,

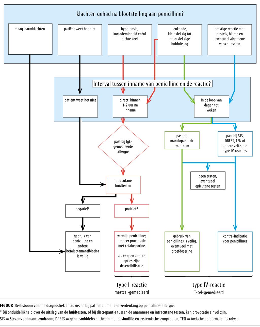
Ongeveer 5-10% van alle patiënten meldt een betalactamantibiotica-allergie. Uit de literatuur blijkt echter dat 90% van deze patiënten geen IgE-gemedieerde allergie heeft.1 Anafylaxie, de meest gevreesde contra-indicatie voor betalactamantibiotica, is slechts beschreven bij 0,01-0,05% van de algemene populatie.1 Gezien de potentieel ernstige complicaties hiervan is het echter van groot belang deze vorm van allergie niet te missen. In deze klinische les bespreken wij de diagnostiek van type I-penicillineallergie en geven wij adviezen voor een betere herkenning en registratie.

Een acuut optredende IgE-gemedieerde anafylaxie kenmerkt zich door symptomen als hypotensie, kortademigheid, angio-oedeem en urticaria. Patiënten kunnen echter ook een type IV-reactie hebben op antibiotica, die zich meestal uit in maculopapuleus exantheem dat na 24 uur optreedt. In zeldzame gevallen leiden type IV-reacties tot ziektebeelden als het Stevens-Johnson-syndroom (SJS), geneesmiddelexantheem met eosinofilie en systemische symptomen (‘drug reaction with eosinophilia and systemic symptoms’, DRESS), toxische epidermale necrolyse (TEN)…

Auteursinformatie

Erasmus Medisch Centrum, afd. Allergologie, Rotterdam.

Drs. A.P. Ferket en drs. S. Mertens, aiossen interne geneeskunde; prof.dr. R. Gerth van Wijk, allergoloog.

Contact drs. A.P. Ferket (FerketA@maasstadziekenhuis.nl)

Belangenverstrengeling

Belangenconflict en financiële ondersteuning: ICMJE-formulieren zijn online beschikbaar bij dit artikel.

Auteur Belangenverstrengeling
Anniek P. Ferket ICMJE-formulier
Sanne Mertens ICMJE-formulier
Roy Gerth van Wijk ICMJE-formulier
Heb je nog vragen na het lezen van dit artikel?
Check onze AI-tool en verbaas je over de antwoorden.
ASK NTVG

Ook interessant

Reacties

In het artikel van Ferket et al. over beta-lactamantibiotica-allergie (A7306) staat dat een ernstige anafylactische reactie acuut na blootstelling aan penicilline gevolgd dient te worden door een intracutane huidtest. Is die negatief, dan gaat de pijl in het diagram direct naar het vakje 'gebruik van penicilline...is veilig'. Verderop in het artikel staat evenwel dat de sensitiviteit van de huidtesten slechts 70% is. Dat maakt de aanbeveling moeilijk te begrijpen en zelfs onveilig. Weliswaar staat er een sterretje met als opmerking dat '...bij discrepantie tussen de anamnese en de intracutane testen, provocatie zinvol kan zijn', maar die opmerking is veel te vrijblijvend. Bovendien, is er in deze situatie niet per definítie sprake van een discrepantie?

Indien een patiënt een ernstige, soms zelfs levensbedreigende acute reactie op penicilline vertoont, dan zou ik nimmer op een test met een sensitiviteit van 70% vertrouwen om er gerust op te zijn dat zoiets niet weer kan gebeuren. Zelf een provocatie lijkt me niet zonder risico's, maar als die dat wel is, dan zou ik de provocatie obligaat stellen bij een negatieve huidtest. Maar het liefst zou ik penicillineblootstelling koste wat kost vermijden. Dan maar geen bevestigingstest. Zonder penicilline kun je tegenwoordig 100 jaar worden.

Het stroomdiagram lijkt me dermate onveilig dat het gecorrigeerd zou moeten worden.

Dank voor uw reactie.

Helaas is de sensitiviteit van een penicilline huidtest inderdaad slechts 70%. Dat wil zeggen dat patiënten met een positieve huidtest niet altijd allergisch zijn gebleken bij provocatie. De specificiteit daarentegen is wel hoog (97-99%). Tevens is de negatief voorspellende waarde van de huidtesten ook hoog. Op grond daarvan kan bij een negatieve huidtest penicilline dus veilig gegeven worden. Het sterretje staat hierbij omdat bij een sterke verdenking op een anafylaxie ten gevolge van penicilline, waar andere oorzaken afwezig zijn ofwel een sterke verdenking blijft bestaan ondanks een negatieve huidtest, een provocatie zal moeten plaatsvinden.

Anniek Ferket, Internist-Allergoloog

Een lage sensitiviteit betekent dat bij mensen met de ziekte (in dit geval: penicilline-allergie) de test (huidtest) vaak negatief kan zijn. Dit impliceert een lage negatief voorspellende waarde. Als bij mensen met een ernstige, levensbedreigende reactie de huidtest negatief is, is penicilline daaorm niet veilig.

De auteurs halen de begrippen sensitiviteit en specificiteit door elkaar. Dat is verwarrend en in dit geval, omdat het om potentieel levensbedreigende situaties gaat, niet geheel zonder risico.

Anniek
Ferket

Er zijn verschillende studies gedaan om deze vraag te kunnen beantwoorden. Hierbij hebben ze bij negatieve huidtesten een provocatie met het verdachte middel verricht(in veel gevallen amoxicilline). Hieruit blijkt dat deze procedure, zoals beschreven in het artikel, veilig is. Indien er toch sprake was van een reactie, bleef dit beperkt tot milde klachten. De negatief voorspellende waarde van huidtesten met penicilline en de verdachte beta- lactam antibiotica is beschreven 93-99% [1], [2], [3], [4], [5].

Graag verwijs ik naar onderstaande referenties voor extra informatie.

Tevens zal er bij een sterke verdenking, danwel discrepantie van uitslagen natuurlijk als nog een aanvullende provocatie verricht  worden zoals ook in het flowschema aangegeven is .

Anniek Ferket
 

[1] Hjortlund J. Mortz C.G., Skov P.S. et al. Diagnosis of penicillin allergy revisited: the value of case history, skin testing, specific IgE and prolonged challenge; Allergy 2013;68: 1057-1064.

[2] Sogn D.D. Evans R. Shepherd G.M. e.a. Results of the National Institute of Allergy and Infectious Disease Collaborative Clinical Trial to Test the Predictive Value of Skin Testing With Major and Minor Penicillin Derivatives in Hospitalized Adults. Arch Intern Med 1992;152: 1025-1032.

[3] Del Real G.A. Rose M.E. Rmirez-Atamoros M.T. e.a. Penicillin skin testing in patients with a history of beta-lactam allergy. Ann Allergy Asthma Immunol 2007;1:252-257.

[4] Rimawi R.H. Cook P.P. Gooch M. e.a. The impact of Penicillin Skin Testing on Clinical Practice and Antimicrobial Stewardship. Journal of Hospital Medicine 2013;8:341-345.

[5] Richter A.G. Wong G. Goddard S e.a. Retrospective case series analysis of penicillin allergy testing in a UK specialist regional allergy clinic. J Clin Pathol. 2011;64:1014-1018.